Home »
» Struktur Organisasi
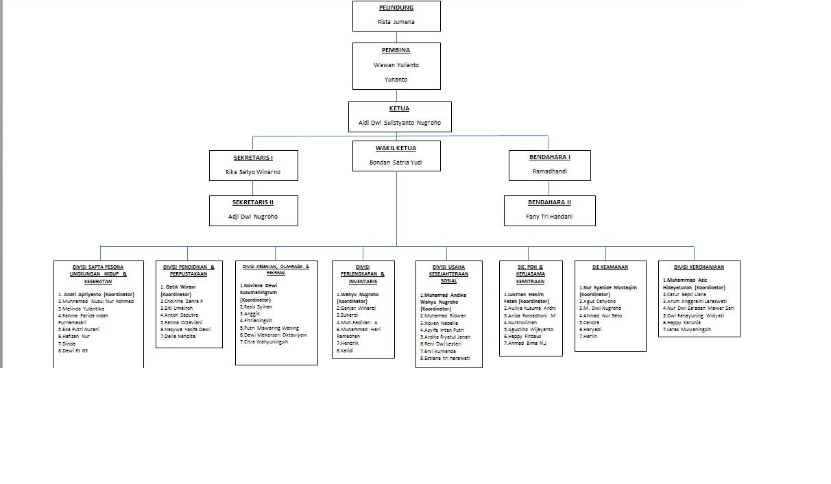
Struktur Organisasi
Karya Muda adalah organisasi kepemudaan yang ada di Padukuhan Mendiro. Dengan semboyan "Nyawiji Dadi Siji" semangat kebersamaan untuk menghadirkan generasi-generasi penerus bangsa yang berprestasi dan inovasi.




Tidak ada komentar:
Posting Komentar